为帮助广大考生充分了解2017年福建省招生政策,深入了解高校综合实力及专业特色,福建省高校招生咨询统一平台将于7月24日—31日在全省九地市举办“2017年福建省专科批志愿填报系列咨询会”。
我校招生负责老师也将参与此次专科批系列咨询会,与广大考生及家长面对面沟通交流,现场指导考生科学合理填报志愿。咨询会坚持公益性和服务性原则,不向考生、家长和参观者收取任何费用,欢迎大家前往参加。
咨询会现场人如潮水,如何在最短的时间,向高校招生老师提出最重要的问题?这里有两个重要提醒一定要记住:
1、 不要问无效问题。类似“你们学校今年的分数线是多少?今年这个专业会收多少分?”这样的问题,都是无效的提问,无法得到肯定的回复。要知道,2017年各院校分数线都需要根据考生填报志愿的实际情况来定,招生老师也无法提前预测具体分数线。
考生们在咨询会上可以咨询招生网上没有的内容,比如住宿条件、住宿费、交通是否便利等问题。
2、提前梳理疑问。我们建议考生和家长最好提前把疑问列出来,现场照单提问,更简捷、迅速,还不会遗漏问题。此外,考生在咨询前要记得告知老师自己的分数、排位,以及意向的专业,这样老师回复起来可以更加高效。
特别提醒,如果你不会选学校、选专业、40个专业志愿的排列顺序,那么一定要记得到现场;志愿填报专家将为你提供一对一导,手把手教你如何选学校、专业,并合理调整志愿填报表的排列顺序。
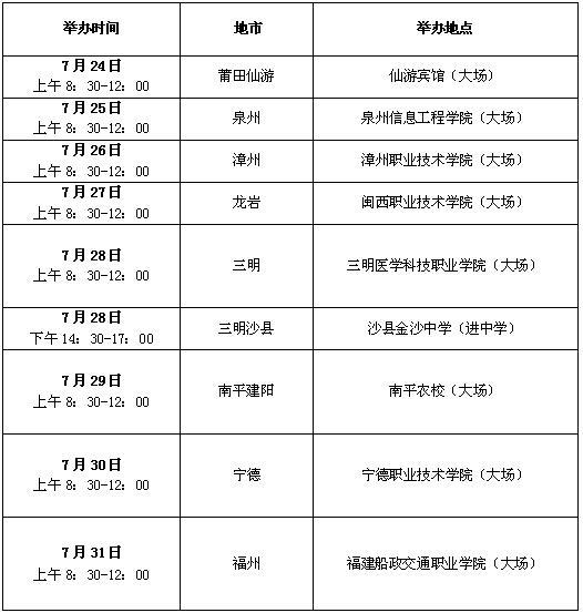
今年福建专科批高招咨询会具体时间、地点安排如下,请考生和家长就近选择参加。
2017年专科批志愿填报咨询会活动时间、地点
访问网址:http://dy.haiedu.cn/index.php/Web/ftlist
访问网址:http://www.fjedu.gov.cn/html/xxgk/gggs/2017/07/11/e9ac6bec-80ed-4055-a659-256763aa39a4.html
