
教育部等五部门昨日发文取消包括奥赛、体育在内的六项高考加分,但保留五项加分。
教育部、国家民委、公安部、国家体育总局、中国科学技术协会联合发布的《关于进一步减少和规范高考加分项目和分值的意见》(简称《意见》)指出,减少和规范高考加分主要要纠正少数人片面追求高考加分的倾向;此外,着力解决当前群众反映最强烈、矛盾最集中的体育、艺术等特长加分和地方性加分问题。
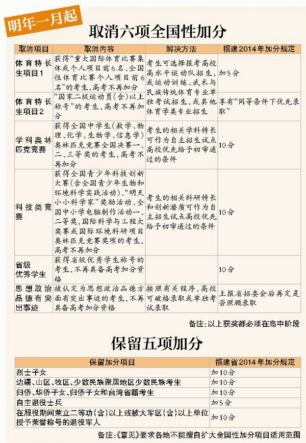
福建省教育考试院表示,福建高考加分将根据国家的要求。福建的高考加分政策,以往是在四月份发布。我们用表格来为您介绍教育部文件中,高考加分哪些取消了,哪些保留了。
大幅减少地方性加分项目
《意见》指出,从2015年1月1日起,大幅减少地方性加分项目,取消地方性体育、艺术、科技、三好学生、优秀学生干部等加分项目,此外,还要“进一步大幅减少其他地方性高考加分项目”。
福建2014年的地方性加分项目,包括见义勇为先进分子或子女,全国和省部级劳动模范、先进工作者以及报考农学的,这些地方性的加分只在报考在闽高校才有用。
已获奖的是否加分由各省定
对于2015年1月1日之前在高中阶段已经在奥赛等被取消加分的项目上获奖的学生,教育部的规定是:是否加分由省里决定,如果要保留的,加分分值不超过5分。
《意见》特别要求体育部门要重新对二级运动员资质进行复核复测,教育部门要按相关标准进行严格测试。
【观点】
取消加分 点赞居多
教育部等下发取消高考六项加分,“点赞者”以绝对性压倒多数。
【赞成】
家长和老师:能让奥赛更纯粹地比
一位孩子还在读幼儿园的妈妈很开心,她说,这是不是意味着孩子以后不用受奥赛折磨了?另一位孩子在名校读初中的家长也认为,这对家长是种“解脱”—之前,对于孩子要不要学奥数,他犹豫不决。
人们预见,取消加分后,奥赛在学校地位应该会下降。有些奥赛金牌教练也赞成取消奥赛获奖加分,他们认为,以往奥赛和加分、保送挂钩,难免有学生带功利心来学习;取消加分后,愿意参加的,应该真正对学科感兴趣,可以使奥赛更加纯粹。
有相当一部分受访者“枪口”对准的是身份加分以及体育、艺术加分—因为高考可以加分,使一些体育和艺术比赛变得十分诡异,他们认为,高考最好能裸分录取。
【观望】
业内人士:或促进奥赛队伍扩大
有相当多业内人士对教育部的新规处于观望,事实上,这并不是奥赛第一次受挫,早前,教育部已经取消了奥赛省赛一等奖和全国获奖能获得保送的规定,只有获得全国赛一等奖并入选国家集训队,才能被保送大学。
业内说,当时新规其实没有造成多大影响,之前国家集训队的队员,一般只有十几名,新规后,立刻扩充到50多名,他们预料,此次取消加分出台后,说不定又会扩充到百名。
与此同时,名校也通过冬令营等自主招生的形式,提前招纳奥赛获奖学生,只要通过学校冬令营的考试,学生高考达到本一线,就可录取,实际上比高考加分更优惠。
【背景】
上世纪50年代 我国开始高考加分
我国是从上世纪50年代起实行高考加分政策,主要分为鼓励性加分及扶持性加分两大类。鼓励性加分是为了促进学生全面发展、个性发展。而扶持性加分主要是针对少数民族、烈士子女等特殊群体。
2014年,全国性加分项目共11项,其中鼓励类6项,扶持类5项。各省市加分分值从5分至20分不等。
【同步】
教育部出台文件规范自主招生,高校不得联考
“北约”“华约”明年“不约”
教育部昨日也出台了规范高校自主招生的文件,要点是:自主招生在高考后进行;笔试科目不超过两门;大学不得联考,也不得向中学分配推荐名额。
换句话说,以往“北约”“华约”的自主招生考试联盟,或是北大、清华的校长推荐、领军计划等等,明年都将“寿终正寝”。
自主招生指的是高校提前高考举行考试,获得自主招生资格的考生尽管还要参加高考,但是,高考可获得加分,一般在一二十分,也有加60分。
《教育部关于进一步完善和规范高校自主招生试点工作的意见》(简称《意见》)首次明确明年自主招生的时间:即2月份高校发布招生简章;3月份,考生向高校提出申请,考生所在中学或原毕业中学、社会团体或专家个人等均可实名提供推荐材料并对其真实性负责。试点高校不得向中学分配推荐名额;4月份,高校审查资料;4月底,高校公布初审通过名单;6月10日到22日,高校考核。
《意见》说,考核由高校单独组织,不得采用联考方式或组织专门培训。如需笔试,考试科目原则上一门、不超过两门。考核过程须全程录像,专家名单和面试顺序由抽签随机确定。由校招生工作领导小组集体研究确定入选资格考生、专业及优惠分值。
入选考生高考成绩总分录取要求,原则上不应低于考生所在省(区、市)有关高校同批次同科类录取控制分数线。对学科特长或创新潜质特别突出的个别优秀考生,试点高校可提出破格录取申请。
